Template Pohon Keluarga Gratis Terbaik untuk Microsoft Word dan Excel
Menyusun pohon keluarga bukan sekadar proyek nostalgia. Ini adalah cara yang bermakna untuk memahami dari mana asal-usul kamu, mengenali warisan budaya keluarga, dan melestarikan sejarah keluarga untuk generasi mendatang. Bayangkan anak atau cucumu kelak bisa menelusuri garis keturunan mereka hanya dari selembar dokumen yang pernah kamu buat hari ini—keren, kan?
Kabar baiknya: kamu tidak perlu jago desain grafis atau mahir coding untuk membuat pohon keluarga yang rapi dan menarik. Microsoft Word dan Excel punya koleksi template gratis yang bisa langsung dipakai, bahkan oleh pemula sekalipun.
Di artikel ini, kita akan bahas delapan template pohon keluarga terbaik—mulai dari yang sederhana untuk tugas sekolah anak, hingga yang cukup komprehensif untuk mendokumentasikan silsilah keluarga besar. Yuk, kita mulai!
⚠️ Catatan penting: Beberapa link yang disertakan dalam artikel ini mengarah ke sumber eksternal. Ada kemungkinan sebagian link tersebut sudah tidak dapat diakses lagi saat kamu membacanya.
- Mengapa Membuat Pohon Keluarga Itu Penting?
- Three-Generation Family Tree Generator (Template 3 Generasi)
- Four-Generation Family Tree Template (Template 4 Generasi)
- 6-Generation Family Tree Template (Template 6–7 Generasi)
- Detailed Family Tree Template for Kids (Template Anak dengan Karakter Kartun)
- 12-Member Family Tree Template (Template Pohon Apel 12 Anggota)
- 15-Member Family Tree Template (Template 15 Anggota)
- 20-Member Family Tree Template (Template 20 Anggota)
- Wedding Family Tree (Pohon Keluarga Pernikahan)
- Perbandingan Cepat: Template Mana yang Tepat untuk Kamu?
- Tips Tambahan: Memaksimalkan Template Pohon Keluarga
- Lebih dari Sekadar Nama: Jadikan Pohon Keluarga Pengalaman yang Berkesan
- Punya Keluarga Besar, Tapi Urusan Digital Masih Berantakan?
Mengapa Membuat Pohon Keluarga Itu Penting?
Sebelum masuk ke daftar template, ada baiknya kita sejenak merenung: kenapa sih membuat pohon keluarga itu berharga?
Di Indonesia, tradisi lisan tentang silsilah keluarga memang masih kuat—terutama di suku-suku tertentu seperti Batak, Jawa, atau Minangkabau yang punya sistem kekerabatan yang khas. Namun seiring berjalannya waktu dan mobilitas keluarga yang semakin tinggi, banyak informasi berharga tentang leluhur yang perlahan hilang begitu saja.
Membuat pohon keluarga secara tertulis—atau digital—memberi manfaat nyata:
- Melestarikan sejarah keluarga sebelum orang-orang yang menyimpan cerita itu tiada
- Memperkuat identitas diri anak-anak dan generasi muda
- Menjadi bahan diskusi keluarga yang menyenangkan dan edukatif
- Berguna untuk keperluan administratif tertentu, seperti klaim warisan atau penelitian genealogi
Dan yang paling praktis: template di bawah ini gratis, mudah dipakai, dan tidak membutuhkan keahlian teknis khusus.
Three-Generation Family Tree Generator (Template 3 Generasi)

Kalau kamu baru pertama kali mencoba membuat pohon keluarga, template tiga generasi adalah titik awal yang paling ideal. Template ini tersedia langsung di library bawaan Microsoft Excel—jadi tidak perlu mengunduh dari mana-mana.
Apa yang bisa dilakukan dengan template ini?

Template ini menampilkan tiga lapisan generasi: kakek-nenek, orang tua beserta paman-bibi, hingga kamu sendiri beserta saudara kandung dan sepupu. Begitu kamu mengisi data di sheet Family Members, pohon keluarga lengkap akan otomatis terbentuk dalam format pedigree chart di sheet Family Tree.
Simpel, tapi efisien.
Cara mengaksesnya:
- Buka Microsoft Excel
- Klik File → Home → More Templates
- Ketik "Family Tree Generator" di kolom pencarian
Template ini sangat cocok untuk keluarga inti yang ingin membuat dokumentasi sederhana—atau sebagai latihan pertama sebelum beralih ke template yang lebih kompleks.
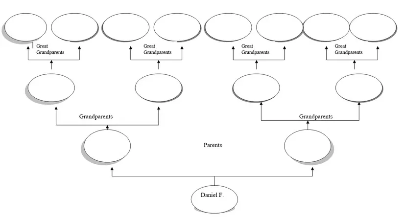
Four-Generation Family Tree Template (Template 4 Generasi)

Ingin melangkah sedikit lebih jauh? Template empat generasi hadir untuk kamu yang ingin memasukkan kakek-buyut ke dalam pohon keluarga.
Template ini tersedia dalam tampilan landscape yang rapi dan terstruktur—cocok untuk dicetak dan dipajang di rumah. Nama-nama anggota keluarga dimasukkan ke dalam kotak teks berbentuk oval yang estetis. Jika ada anggota keluarga yang perlu ditambahkan, kamu bisa memanfaatkan fitur copy-paste di Word untuk menggandakan kotak dan garis penghubungnya.
Template ini tersedia di TemplateArchive. Setelah membuka halamannya, gulir ke bawah dan cari nama template Family Tree Template 14.
💡 Tips: Jika kamu ingin mencetak pohon keluarga ini sebagai dekorasi rumah atau kenang-kenangan, gunakan kertas berukuran A3 agar semua nama terlihat jelas dan tidak berdesakan.
6-Generation Family Tree Template (Template 6–7 Generasi)

Buat kamu yang serius ingin mendokumentasikan silsilah keluarga secara mendalam, template enam generasi adalah pilihan yang tepat. Template ini memungkinkan kamu merekam hingga enam—bahkan tujuh—generasi dalam satu file Excel.
Fitur unggulan:
- Dua tab sekaligus: FamilyTree 6gen untuk enam generasi dan FamilyTree 7gen untuk tujuh generasi
- Tab Example yang menyertakan contoh pengisian data, sehingga kamu tidak bingung harus mulai dari mana
- Dukungan foto: Ada ruang kecil untuk menyisipkan foto di samping nama setiap anggota keluarga
Memang, foto yang tampil di layar Excel terlihat cukup kecil. Tapi jika template ini dicetak dalam ukuran besar—misalnya untuk dipajang saat reuni keluarga—hasilnya bisa jadi visual yang cukup memukau.
Detailed Family Tree Template for Kids (Template Anak dengan Karakter Kartun)

Punya anak yang sedang dapat tugas sekolah tentang silsilah keluarga? Atau ingin mengajak si kecil mengenal anggota keluarga besar dengan cara yang menyenangkan? Template ini jawabannya.
Yang membuat template ini spesial:
- Menampilkan tiga generasi: kakek-nenek, ayah-ibu, dan dua anak
- Dilengkapi avatar kartun lucu untuk setiap generasi—langsung menarik perhatian anak
- Mudah dikustomisasi: avatar bawaan bisa diganti dengan foto anggota keluarga yang asli
Ini adalah aktivitas weekend yang seru untuk dilakukan bersama anak di rumah. Sambil mengisi nama-nama, orang tua bisa sekaligus bercerita tentang siapa nenek, kakek, atau om-tante yang ada di pohon keluarga tersebut. Bonding keluarga yang produktif!
Kembangkan aplikasi online lebih cepat dengan bantuan AI—mulai disini Jasa Pengelolaan Website Joomla, Wordpress, Hingga CMS Lainnya Jasa Pembuatan Website Joomla, Wordpress dan Web Dinamis Lain Konversikan Situs Web ke Aplikasi Android Dengan WebViewGold Pembuatan Aplikasi Berbasis Web Sistem Manajemen Sekolah
12-Member Family Tree Template (Template Pohon Apel 12 Anggota)

Kalau kamu mencari template yang punya daya tarik visual lebih, template pohon apel 12 anggota ini patut dicoba. Setiap anggota keluarga direpresentasikan oleh sebuah apel yang menggantung di pohon—kreatif dan eye-catching.
Detail template:
- 12 slot untuk anggota keluarga
- Bisa diisi dengan nama atau diganti dengan foto
- Cocok untuk multi-generasi sekaligus tetap terorganisir dengan rapi
Template ini ideal untuk keluarga yang tidak terlalu besar, namun tetap ingin membuat dokumentasi yang menarik secara visual—misalnya untuk dicetak sebagai hiasan dinding atau diberikan sebagai kado ulang tahun kepada orang tua.
15-Member Family Tree Template (Template 15 Anggota)

Template ini cocok untuk semua kalangan—dari anak-anak hingga dewasa. Tampilannya kasual namun colorful, sehingga tidak terkesan kaku atau terlalu formal.
Fitur yang menonjol:
- Menampung 15 anggota keluarga lengkap dengan nama dan detail tambahan seperti tanggal lahir serta lokasi
- Tersedia dalam format Microsoft Word
Tips untuk menambah anggota keluarga:
Jika keluargamu lebih besar dari 15 orang, jangan khawatir. Kamu bisa menambah kotak nama baru menggunakan fitur SmartArt Text di Word:
- Klik pada bagan pohon keluarga
- Ketika jendela SmartArt Text terbuka, gunakan tanda plus (+) untuk menambahkan kotak nama baru
- Gunakan tombol panah untuk mengatur posisi dan urutan anggota keluarga
Fleksibel dan mudah dikustomisasi—cocok untuk keluarga yang terus berkembang.
20-Member Family Tree Template (Template 20 Anggota)

Keluargamu besar? Tidak masalah. Template 20 anggota hadir untuk kamu yang punya extended family yang luas dan ingin mendokumentasikannya secara menyeluruh.
Keunggulan template ini:
- Mendukung hingga 20 anggota keluarga
- Mampu menampilkan silsilah hingga enam generasi
- Desainnya lebih berorientasi teks dibanding foto—cocok untuk dokumentasi serius dan lengkap
Template ini sangat berguna jika kamu sedang menyusun riset genealogi keluarga, atau ingin membuat arsip keluarga yang bisa disimpan jangka panjang. Di keluarga besar ala Indonesia—dengan sistem kekerabatan yang sering kali kompleks—template seperti ini bisa jadi penyelamat!
Wedding Family Tree (Pohon Keluarga Pernikahan)

Template terakhir ini punya nilai sentimental yang tinggi. Wedding Family Tree atau pohon keluarga pernikahan dirancang khusus untuk merayakan momen bersatunya dua keluarga.
Kegunaan template ini:
- Dijadikan kenang-kenangan yang bisa dipajang di resepsi pernikahan
- Dimasukkan ke dalam album pernikahan sebagai halaman spesial
- Digunakan untuk memperkenalkan silsilah keluarga kepada anak-anak di kemudian hari
Template ini menyediakan slot untuk anggota keluarga yang paling mungkin hadir di momen pernikahan: kakek-nenek, orang tua, dan saudara kandung dari kedua mempelai.
Di Indonesia, resepsi pernikahan adalah momen besar yang melibatkan keluarga besar dari kedua belah pihak. Membuat wedding family tree bisa menjadi cara yang elegan untuk memperkenalkan kedua keluarga satu sama lain—terutama bagi tamu yang belum saling kenal.
Nikmati fitur lengkap dari aplikasi favorit kamu tanpa ribet. Langganan aman dan cepat lewat link ini Berbisnis halal bikin hati tenang. Cek caranya disini! Ubah idemu jadi aplikasi online siap pakai lebih cepat bersama Emergent Domain, Hosting, Hingga VPS Murah untuk Proyek Anda! Tingkatkan SEO Website Dengan Ribuan Weblink Bebagai Topik!
Perbandingan Cepat: Template Mana yang Tepat untuk Kamu?
| Template | Jumlah Anggota | Cocok Untuk | Format |
|---|---|---|---|
| 3 Generasi | Keluarga inti | Pemula, dokumentasi cepat | Excel |
| 4 Generasi | + Kakek buyut | Dokumentasi lebih lengkap | Word |
| 6–7 Generasi | Banyak | Riset silsilah mendalam | Excel |
| Kartun Anak | ~6 orang | Tugas sekolah, aktivitas anak | Word |
| Pohon Apel 12 | 12 orang | Visual menarik, hadiah | Word |
| 15 Anggota | 15 orang | Keluarga sedang, semua usia | Word |
| 20 Anggota | 20 orang | Keluarga besar, 6 generasi | Word |
| Wedding Tree | ~20 orang | Pernikahan, kenang-kenangan | Word |
Tips Tambahan: Memaksimalkan Template Pohon Keluarga
Sebelum mulai mengisi template, ada beberapa hal yang perlu kamu persiapkan agar hasilnya optimal:
- Kumpulkan data terlebih dahulu. Hubungi anggota keluarga yang lebih tua—kakek, nenek, atau paman—untuk menggali informasi tentang generasi sebelumnya
- Siapkan foto digital jika template yang kamu pilih mendukung penambahan gambar
- Tentukan tujuannya: apakah untuk dicetak, dibagikan secara digital, atau sekadar disimpan sebagai arsip pribadi?
- Gunakan nama lengkap untuk menghindari kebingungan, terutama jika ada anggota keluarga dengan nama yang mirip
- Backup file secara rutin—jangan sampai data silsilah keluarga yang sudah susah payah dikumpulkan hilang begitu saja karena file corrupt
Kalau kamu sudah mahir mengelola file di komputer, pastikan juga kamu tahu cara backup data secara aman dan terorganisir.
Lebih dari Sekadar Nama: Jadikan Pohon Keluarga Pengalaman yang Berkesan
Membuat pohon keluarga bukan hanya tentang mengisi kotak-kotak dengan nama dan tanggal lahir. Ini adalah kesempatan untuk menggali cerita, mendengarkan kenangan, dan memperkuat ikatan antaranggota keluarga.
Bayangkan kamu duduk bersama kakek atau nenekmu sambil mengisi template ini—bertanya tentang nama-nama yang belum pernah kamu dengar, mendengar cerita tentang masa lalu keluarga, dan menyadari betapa panjangnya perjalanan yang sudah ditempuh generasi sebelummu.
Itu bukan sekadar proyek dokumentasi. Itu adalah pengalaman yang tak ternilai.
Dari keluarga kecil hingga extended family yang besar, ada template dalam daftar di atas yang pasti sesuai dengan kebutuhanmu. Dan karena belajar lebih banyak tentang asal-usul keluarga bisa menjadi kegiatan yang informatif sekaligus menyenangkan, proyek semacam ini juga cocok dijadikan aktivitas bersama anak-anak di rumah.
Mulailah hari ini. Keluargamu—dan generasi yang akan datang—akan berterima kasih.
Diadaptasi dari tulisan Chifundo Kasiya, yang dimuat di MakeUseOf, pada 18 Maret 2025.
Punya Keluarga Besar, Tapi Urusan Digital Masih Berantakan?
Menyusun pohon keluarga ternyata tidak serumit yang dibayangkan—apalagi dengan bantuan template yang tepat. Tapi bagaimana dengan urusan digital di bisnis atau pekerjaanmu sehari-hari? Apakah semuanya sudah serapi pohon keluarga yang baru saja kamu buat?
Banyak profesional dan pemilik bisnis yang mahir di bidangnya, namun diam-diam kewalahan menghadapi hal-hal teknis: file yang tidak terorganisir, sistem yang lambat, atau pertanyaan IT yang tidak tahu harus ditanyakan ke siapa.
Di sinilah Rizal IT Consulting hadir—bukan sekadar sebagai penyedia layanan, tapi sebagai teman kerja digital yang siap membantu kapan pun dibutuhkan.
Apa yang bisa kami bantu?
- 🗂️ Manajemen dokumen & file digital — agar aset penting bisnismu tersimpan rapi, aman, dan mudah ditemukan
- 💻 Support IT online — solusi teknis cepat tanpa harus menunggu teknisi datang ke kantor
- 🤝 Asisten virtual — delegasikan tugas-tugas teknis yang menyita waktumu kepada kami
- 🔍 Konsultasi IT — diskusi santai untuk menemukan solusi yang paling tepat buat kebutuhanmu
Hubungi Kami
📧 Email:
📱WhatsApp: 0857-1587-2597 | 0813-8229-7207
🕐Operasional: Sabtu – Kamis, 08.00 – 17.30 WIB
🌏 Layanan kami tersedia online untuk seluruh Indonesia.
Tidak perlu punya tim IT sendiri. Cukup hubungi kami, dan biarkan kami yang mengurus sisanya.
Blog ini didukung oleh pembaca. Rizal IT Consulting dapat memperoleh komisi afiliasi ketika Anda bertransaksi di tautan yang ditampilkan di situs ini. Ikuti kami juga di Google News Publisher untuk mendapatkan notifikasi artikel terbaru. Info lanjut, kolaborasi, sponsorship dan promosi, ataupun kerjasama, bisa menghubungi: 0857-1587-2597 | 0813-8229-7207 | .





